”蒋紫涵出身于2007年体育录像/图片
发布日期:2026-01-12 07:16 点击次数:116

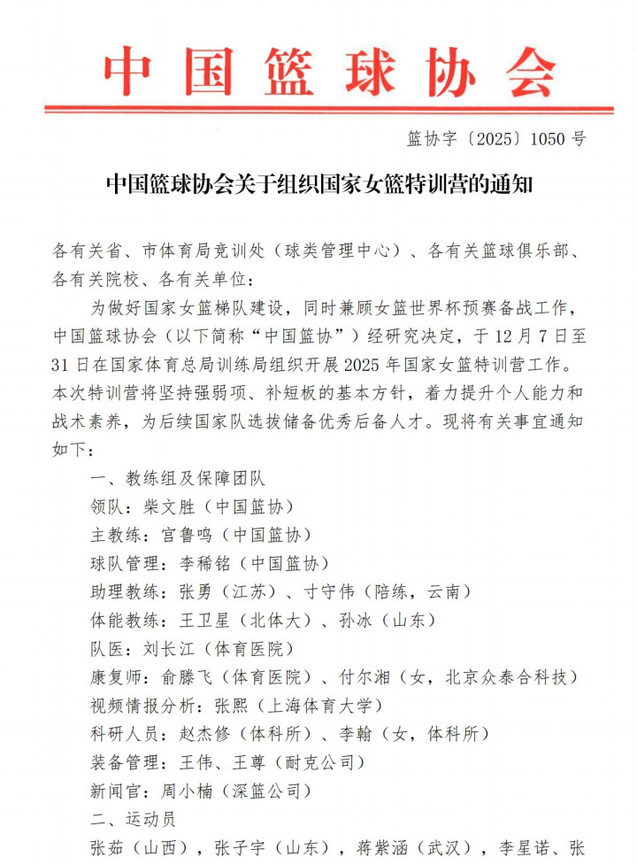
近日,中国篮协下发了对于组织国度女篮特训营的见知,来自武汉盛帆黄鹤队的球员蒋紫涵获胜入选,将在12月7日至12月30日罗致特训。
九派新闻详确到,本次特训营的主教诲是宫鲁鸣,与蒋紫涵一同入选的还有着名国手张茹、张子宇。此外,入选的还有来自北京师范大学的李星诺、张书璇、邵冰冰、张梓涵、李青阳、张笑。

国度女篮特训营见知。图/受访者提供
特训营的遐想则是坚捏强弱项、补短板的基本目标,效用提高个东谈主智商和政策教训,为后续国度队采用储备优秀后备东谈主才。
谈及入选国度女篮特训营感受时,蒋紫涵暗意:“我一定会致力于,好好历练,好好推崇,为盛帆女篮争脸。”
蒋紫涵出身于2007年,身高183cm,司职时尚。2020年,她插足清华附中初中部就读。
本年5月份在耐高宇宙赛中,她场均能取得11分2.3篮板,篮下投篮掷中率达到60%。她在决赛中取得全队最高的15分,匡助清华附中获胜卫冕的同期,并凭借出色推崇入选了赛事“最好威望”。

蒋紫涵签约盛帆女篮。图/盛帆女篮公号
本年9月,蒋紫涵文告签约武汉盛帆黄鹤队,签约后其暗意,这既是对她球技的详情,同期亦然新的个东谈主挑战。我方也将尽快退换情状,致力于跟上奇迹队的历练节拍,提高自我实力。
蒋紫涵的入选,亦然武汉盛帆女篮历史上第二次,有队员入选国度集训队。上一位是2023年的于嘉芮,其时她联赛场均出场23.5分钟,场均拿下全队最高的12.1分及5个篮板,匡助武汉盛帆杀进联赛八强,刷新了联赛队史最恋战绩。
九派新闻吴迪通信员徐俊体育录像/图片